NEWS
媒体报道
01
634万GMV从哪儿来?
01
634万GMV从哪儿来?
在选品上,宠粉节的商品主要是羽绒服、日韩进口美妆和护肤产品、太平鸟春装等,与品牌方的合作模式基本是抽佣制,不收坑位费、服务费。
“目前,我直播间的商品大多是品牌方的商品,到了皮草旺季,我自家的货会比较多一点。”硬货哥是做服装起家的,在海宁皮革城有自己的实体门店,也有自己的工厂。“目前来说,我的直播间品类基本是以服装为主,美妆和家纺是我现阶段在尝试全品类发展的两个大品类。”硬货哥补充道。

在人设上,他对自己的定位是“真实真诚”以及“工薪阶层高端低价货的搬运工”,即在高品质的货品中追求极致性价比,不卖低端货,用自己的带货体量跟品牌方/工厂争取更大的价格优势。
以皮草行业为例,大盘退货率在旺季可能达到60%左右,但在硬货哥直播间退货率却只有30%。对此,硬货哥认为,“退货率取决于人设和产品质量,我的人设真诚真实,用人设打动粉丝,再加上合作的品牌和工厂都是行业排名前列的,质量有保证。”
他解释道,“高端并不意味着一定要有品牌赋能,品牌意味着‘品牌附加值’的存在,一定程度上与‘极致性价比’有冲突,我现阶段更偏向于给大品牌做贴牌、做代加工的大企业。”
另外,不得不提的是,硬货哥既是西瓜直播上的带货达人,也是快手上的主播。“我在西瓜和快手上带的是同一盘货,在快手上的爆款商品在西瓜上同样也是爆款,同时我在两个平台上的直播间用户画像十分接近(30~40岁),但重粉率却不高。”
不一样的是,两个平台的直播间节奏略有区别。“快手上基调是属于快秒,西瓜上略微‘慢热’,但只要和西瓜粉丝培养出感情以后,粉丝购买力是非常强劲的,甚至在同样粉丝量级的情况下,西瓜的单场直播带货额要比快手高出很多。”
同时,他还表示,“在西瓜上,我是最感觉被重视的,而且西瓜对主播扶持力度比较大,我在找准自己的风格后,跨平台发展的难度并不大。”
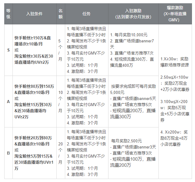
日前,西瓜视频官方更新了此前推出的淘金达人掘金计划,预计今年4月扶持不多于35个新入驻达人,对符合要求入驻的达人或介绍人、签约机构给予激励政策。
介绍人、签约机构推荐的达人在完成入驻、完成次月任务和完成爆款场直播后,可分别获得对应的现金激励。
02
硬货哥的直播不一样
02
硬货哥的直播不一样
1、直播最终还是拼供应链
在货品端,硬货哥的直播间有备用商品,即直播间实时反馈的情况,决定是否上架售卖。举个例子,2月底至3月初对于服装主播来说是一个比较尴尬的节点,气温回升,羽绒服和派克服清仓最佳时机已经错过了,但硬货哥认为需求还是有的,不过不能整场全部是冬款清仓,主力还在春装上。对此,他的做法是拿出以往直播间的爆款羽绒服,保本超低价造势冲人气,同时预留部分款式做备用,直播间反馈好则上架。
此外,一般来说,主播并不会将大活动的商品提前在大活动之前开播的,会将购买力留到活动当天。但硬货哥不这么认为,他往往会提前播一两次大活动的商品,尝试性地播一下,把口碑打出去,然后将这件商品在活动当天做返场,这种形式会吸引老粉带新粉进入直播间,返场效果会出乎意料。
在他看来,“直播最终还是拼货品、拼供应链,谁的货品款式越好、质量越好、价格又便宜、更新频率越快、库存深度越强,谁就会飞速成长。”现阶段,硬货哥除了直播,最大的重心就是对接实力工厂、供应链和行业内的口碑品牌。
其中,实力工厂可以保证质量和产品深度,供应链可以解决寻找实力厂家和品牌的效率问题,以及产品广度的问题,而行业内的口碑品牌可以成指数级地拔高自己的人设。
2、硬货哥的直播方法论
在开播前,“预热和通知是非常重要的。”硬货哥告诉亿邦动力,自己会把预热时间拉长至1个星期:第一是在活动前1星期每天开播都会提起活动;第二,在头条动态、西瓜视频上,直接去工厂源头、仓库、展厅,对直播活动的款式和价格进行剧透以及转发抽奖;第三,针对特定福利款产品,硬货哥会针对20万微信客户发送预告消息(此前,硬货哥曾积累过实体门店客户和各平台已成交用户资源)。
在直播中,“抽奖(现金抽奖、钻石红包、实物抽奖)+粉丝团专享福利商品+直播间观众福利产品(秒杀款)+不断剧透接下来福利和抽奖”,这是硬货哥在把控直播间节奏、直播间引流和让粉丝保持兴奋的一套组合拳。
谈到直播间抽奖,硬货哥认为,有舍才有得。“抽奖对于拉人气、涨粉丝、造人设的作用非常大。”他解释道,可以把西瓜直播间的人气理解为一个螺旋式上升的过程,每当突破一个节点,直播间人气都会上涨,并且每一次突破后,接下去的直播人气上升都会比之前快。
不过,需要注意的是,秒杀款价格必须是超级性价比的商品,但又不能比直播间商品的客单价低太多,否则直播间后续商品就很难“带得动”了。因此,秒杀款需要认真选择和定价,既要保证后面的款,又要带起抢购的紧张氛围。
此外,硬货哥在直播间里还有自己的小技巧,比如赠品不能“显小气”,要让粉丝觉得主播“大气”,自己捡了便宜;真诚地告诉粉丝成本,告诉粉丝自己赚多少钱一单;对服装的面料制作工艺、细节做工、设计故事进行专业的解说;再比如限时、限量、夸奖营销等等。
03
货品、销售两端抓
疫情期间,直播电商被推上了更高的“风口”,在主播、消费者、品牌商以及MCN的联手推动下,直播行业的竞争更加激烈。
03
货品、销售两端抓
在供应链方面,亿邦动力了解到,硬货哥及其团队打算深挖四条线:品牌、工厂、人情、海外。其中品牌、工厂、海外供应链较好理解,而“人情供应链”是硬货哥自己定义的。
他解释道,直播发展到后期会出现同质化的现象,即同一个品牌的货,大小主播都去播,泛滥之后,主播直播间的内容便会同质化。“今年还能用品牌来给自己造人设,但明年就不一定能行了。”
在他看来,独家供应链或者ODM代工厂做的定向开发、定向款式的重要性正在慢慢凸显出来,这也是主播在同质化竞争中做出特色的重要路径,同时也是硬货哥自己今年的重要规划。
在销售端,硬货哥主要在孵化红人以及“养粉”两方面发力,其中孵化红人类似于辛巴所选择的道路,通过孵化红人矩阵将销售体量进一步提升,硬货哥也能够将更多精力放在供应链端上。
此外,在养粉上,比起私域流量,硬货哥更强调“精域流量”,换成直播行业的话说,铁粉的流量更值得关注。用硬货哥的话说,“1个铁粉价值>100个新粉价值>10000个播放或场观流量价值”,换句话说,就是接住公域流量后,主播要将其转化成私域流量,再之后就需要进入“精域流量”。
上一篇: 2020,电商直播“全面上位”之年!
